近日,我校细胞生理学教育部重点实验室祁金顺教授团队与贺培凤教授带领的健康大数据团队进行的校内合作成果,在国际阿尔茨海默病协会(ADI)会刊《Alzheimer's Research & Therapy》(中科院期刊分区2区,影响因子:6.116)发表了题为《曲古抑菌素A通过增加白蛋白表达和清除Aβ改善阿尔茨海默病APP/PS1小鼠相关病理特征和认知障碍》(Trichostatin A ameliorates Alzheimer's disease-related pathology and cognitive deficits by increasing albumin expression and Aβ clearance in APP/PS1 mice)的科研论文。论文基于多组学数据药物挖掘的疾病——药物关联平台,实现药物重定位,发掘出曲古抑菌素A具有治疗阿尔茨海默病的潜在可能,并进一步通过动物水平的实验验证,经过曲古抑菌素A干预之后,显著减轻阿尔茨海默病转基因小鼠脑内Aβ斑块的沉积及可溶性Aβ寡聚体的含量,并有效改善了小鼠的学习和记忆功能。随后,通过离体实验的深入研究发现:曲古抑菌素A增强脑内小胶质细胞的吞噬作用以及微血管内皮细胞的内吞、转运功能,从而增加了脑内Aβ的清除能力,并首次报道了曲古抑菌素A显著上调小胶质细胞和内皮细胞血清白蛋白的表达水平,进而抑制Aβ的聚集,促进Aβ的转运,最终改善阿尔茨海默病的病理特征及认知功能。该发现不仅对阿尔茨海默病的发病机制有了新的认知,同时也有助于曲古抑菌素A在阿尔茨海默病的临床治疗转化提供理论支持。我校博士生苏强和青年教师李甜为并列第一作者,祁金顺教授、贺培凤教授和卢学春教授为共同通信作者。

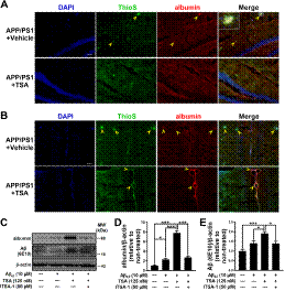
图1白蛋白与Aβ复合物在APP/PS1小鼠大脑镰血管表达,促进Aβ低聚物的内吞

图2 曲古抑菌素A增强脑内小胶质细胞的吞噬作用以及微血管内皮细胞的内吞、转运功能,清除脑内Aβ的机制示意图
文章信息:
Su Q, Li T, He PF, Lu XC, Yu Q, Gao QC, Wang ZJ, Wu MN, Yang D, Qi JS. Trichostatin A ameliorates Alzheimer's disease-related pathology and cognitive deficits by increasing albumin expression and Aβ clearance in APP/PS1 mice. Alzheimers Res Ther. 2021 Jan 4;13(1):7. doi: 10.1186/s13195-020-00746-8. PMID: 33397436; PMCID: PMC7784383.